Galerie 65
Duel MSI 925XE Neo Platinum vs. Abit Fatal1ty AA8XE
i Zdroj: Svět hardware
Recenze Ostatní Základní desky Platforma Intel Socket 775 Abit MSI

Duel MSI 925XE Neo Platinum vs. Abit Fatal1ty AA8XE

Martin Štěpánek

9

Seznam kapitol

1. Duel MSI 925XE Neo Platinum vs. Abit Fatal1ty AA8XE 2. Popis komponentů - 1.část 3. Popis komponentů - 2.část (popis OTES) 4. Testy výkonu - CPU a grafické 5. Testy výkonu - Paměti a disky 6. Závěr

Dnešní zajímavý duel je věnován základním deskám Intel, které jsou vybaveny novou rychlejší FSB sběrnicí. Podíváme se, zda je rychlejší FSB důvodem k upgradu a jak si povedou jednotlivé desky proti sobě. Jak

Odměníme každého! Vyplňte komunitní průzkum a získejte luxusní ceny

Odměníme každého! Vyplňte komunitní průzkum a získejte luxusní ceny

Kdo jste, na čem a co hrajete, jaký obsah konzumujete a jaký vztah máte k AI? Věnujte nám pár minut a jako dárek za vyplnění získáte slevu na nákup a šanci získat také další luxusní ceny.

Reklama

Představení nové čipové sady Intel 925XE proběhlo na začátku listopadu spolu s novým procesorem Intel Pentium 4 3,46GHz na FSB 1066MHz.

Duel MSI 925XE Neo Platinum vs. Abit Fatal1ty AA8XE


Abit a MSI

Technicky jsou nová čipová sada 925XE a starší 925X shodné, rozdíl tak je pouze v rychlosti FSB a podpoře ECC. Právě starší - čipset 925X obsahoval podporu pro ECC paměti, ale nový 925XE tyto paměti již podporovat nebude. I když si nemyslím, že by absence ECC nějak zasáhla domácí uživatele nebo hráče. Nejzajímavější tak zůstává podpora nových Pentií 4 se zrychlenou sběrnicí FSB na 1066MHz. A právě tuto čipovou sadu obsahují dnes testované základní desky.

Duel MSI 925XE Neo Platinum vs. Abit Fatal1ty AA8XE


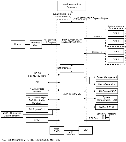
Schéma čipové sady Intel 925X a 925XE

Když se podívám na schéma čipové sady, jsem velmi zvědav, co si pro nás připraví nVidia a jejich plánovaný nForce5. Za předpokladu, že vezme vlastnosti nové nForce4, postaví se proti Intelu velmi silný konkurent. Kdybych to měl shrnout, Intel má podobně jako nForce4 čtyři SATA sloty, jenž sice podporují NCQ, avšak přenosovou rychlost "jen" 150MB/s. Větší rozdíl je v počtu PATA zařízení, kde na Intel připojíte pouze dvě zařízení, ale nForce4 celkem čtyři. Navíc má nForce výhodu v počtu USB 2.0. Co se týká zvuku, byla potvrzena informace, že nForce5 bude podporovat HD Audio (Intel Azalia a nikoliv SoundStorm 2). A pak ještě přichází speciality z dílny nVidia jako FireWall a ActiveArmor.

Je mi jasné, že srovnávat tyto dvě čipové sady nelze, ale kdyby se podařilo do nForce5 integrovat stejné vlastnosti jako do nForce4, jednalo by se jistě o velmi zajímavý produkt, který by těžce konkuroval čipovým sadám Intel.

Pro srovnání ještě uvádím tabulku s procesory, které jednotlivé frekvence podporují:

Pentium 4 5x0 Pentium 4 3.4 GHz EE Pentium 4 3.46 GHz EE
Jádro

Prescott

Gallatin

Gallatin

Frekvence

520: 2.8 GHz

Duel MSI 925XE Neo Platinum vs. Abit Fatal1ty AA8XE
Duel MSI 925XE Neo Platinum vs. Abit Fatal1ty AA8XE
Duel MSI 925XE Neo Platinum vs. Abit Fatal1ty AA8XE

530: 3.0 GHz

Duel MSI 925XE Neo Platinum vs. Abit Fatal1ty AA8XE
Duel MSI 925XE Neo Platinum vs. Abit Fatal1ty AA8XE
Duel MSI 925XE Neo Platinum vs. Abit Fatal1ty AA8XE

540: 3.2 GHz

Duel MSI 925XE Neo Platinum vs. Abit Fatal1ty AA8XE
Duel MSI 925XE Neo Platinum vs. Abit Fatal1ty AA8XE
Duel MSI 925XE Neo Platinum vs. Abit Fatal1ty AA8XE

550: 3.4 GHz

Duel MSI 925XE Neo Platinum vs. Abit Fatal1ty AA8XE
Duel MSI 925XE Neo Platinum vs. Abit Fatal1ty AA8XE
Duel MSI 925XE Neo Platinum vs. Abit Fatal1ty AA8XE

560: 3.6 GHz

3.4 GHz

3.46 GHz

Frekvence FSB

800 MHz

800 MHz

1066 MHz

L2-cache

1024 kB

512 kB

512 kB

L3-cache

-

2048 kB

2048 kB

HyperThreading

Ano

Ano

Ano

SS3

Ano

-

-

XD-bit

Ano

-

-

Výrobní process

90 nm

130 nm

130 nm

A srovnání čipových sad:

925XE 925X 915P
Procesor

Pentium 4

Pentium 4

Pentium 4, Celeron D

FSB frekvence

200 MHz QDR

200 MHz QDR

200, 133 MHz QDR

Duel MSI 925XE Neo Platinum vs. Abit Fatal1ty AA8XE

266 MHz QDR

Duel MSI 925XE Neo Platinum vs. Abit Fatal1ty AA8XE
Duel MSI 925XE Neo Platinum vs. Abit Fatal1ty AA8XE
Hyper Threading

Ano

Ano

Ano

Maximální velikost paměti

4 GB (non-ECC only)

4 GB

4 GB

Typ paměti

DDR2-400, DDR2-533

DDR2-400, DDR2-533

DDR400, DDR2-400, DDR2-533

Grafika

PCI Express x16

PCI Express x16

PCI Express x16

PCI Express

4 Slots PCIe x1

4 Slots PCIe x1

4 Slots PCIe x1

Duel MSI 925XE Neo Platinum vs. Abit Fatal1ty AA8XE

1 Slot PCIe x16

1 Slot PCIe x16

1 Slot PCIe x16

PCI Sloty

6 PCI 2.3 Bus Masters, 32 Bit

6 PCI 2.3 Bus Masters, 32 Bit

6 PCI 2.3 Bus Masters, 32 Bit

SATA & PATA

1 UltraATA/100

1 UltraATA/100

1 UltraATA/100

Duel MSI 925XE Neo Platinum vs. Abit Fatal1ty AA8XE

4 SATA-150

4 SATA-150

4 SATA-150

USB Porty

8 USB 2.0 Ports

8 USB 2.0 Ports

8 USB 2.0 Ports

LAN

100 MBit MAC

100 MBit MAC

100 MBit MAC

Duel MSI 925XE Neo Platinum vs. Abit Fatal1ty AA8XE

GbE via PCIe

GbE via PCIe

GbE via PCIe

Audio

HD Audio 24 Bit

HD Audio 24 Bit

HD Audio 24 Bit

Duel MSI 925XE Neo Platinum vs. Abit Fatal1ty AA8XE

192 kHz

193 kHz

194 kHz

Duel MSI 925XE Neo Platinum vs. Abit Fatal1ty AA8XE

AC97 2.3

AC97 2.4

AC97 2.5


Předchozí
Další
Reklama
Reklama
Reklama
Reklama