Recenze Monitory NEC

NEC PA301W: ultimátní v každém ohledu | Kapitola 2

Pavel_Kovac

Pavel_Kovac

8

Seznam kapitol

1. NEC PA301W: ultimátní v každém ohledu 2. Identifikace panelu, OSD menu a ovládání 3. Odezva, hry a video 4. Pozorovací úhly, jas, kontrast a podsvícení
5. Struktura displeje a testy barev 6. Interpolace, regulace jasu a spotřeba 7. Celkové hodnocení a závěr

Požadujete od monitoru dobré barevné podání a nespokojíte se s 24"? Požadujete zkrátka něco navíc? NEC PA301W je 30" velikán slibující dobré barevné podání a extrémně mnoho možností v OSD menu. Jak se daří tomuto téměř dvacetikilovému obrovi v našich testech?

Odměníme každého! Vyplňte komunitní průzkum a získejte luxusní ceny

Odměníme každého! Vyplňte komunitní průzkum a získejte luxusní ceny

Kdo jste, na čem a co hrajete, jaký obsah konzumujete a jaký vztah máte k AI? Věnujte nám pár minut a jako dárek za vyplnění získáte slevu na nákup a šanci získat také další luxusní ceny.

Reklama

Identifikace panelu


Monitor obsahuje H-IPS, resp. její variantu (marketingové označení) P-IPS LG Display. Konkrétně jde o model LM300WQ5-SLA2. Jeho si můžete stáhnout a pěkně důkladně prostudovat zde - díky čtenáři "kurtd." za odkaz.


OSD menu


Grafika OSD menu je velmi strohá, ale extrémně účelná. Některé položky jsou dokonce téměř v textovém režimu a zcela bez grafiky. Opět zde zvítězila funkčnost nad estetikou.

NEC PA301W: ultimátní v každém ohledu
NEC PA301W: ultimátní v každém ohledu



Fotografie OSD menu v režimu Advanced



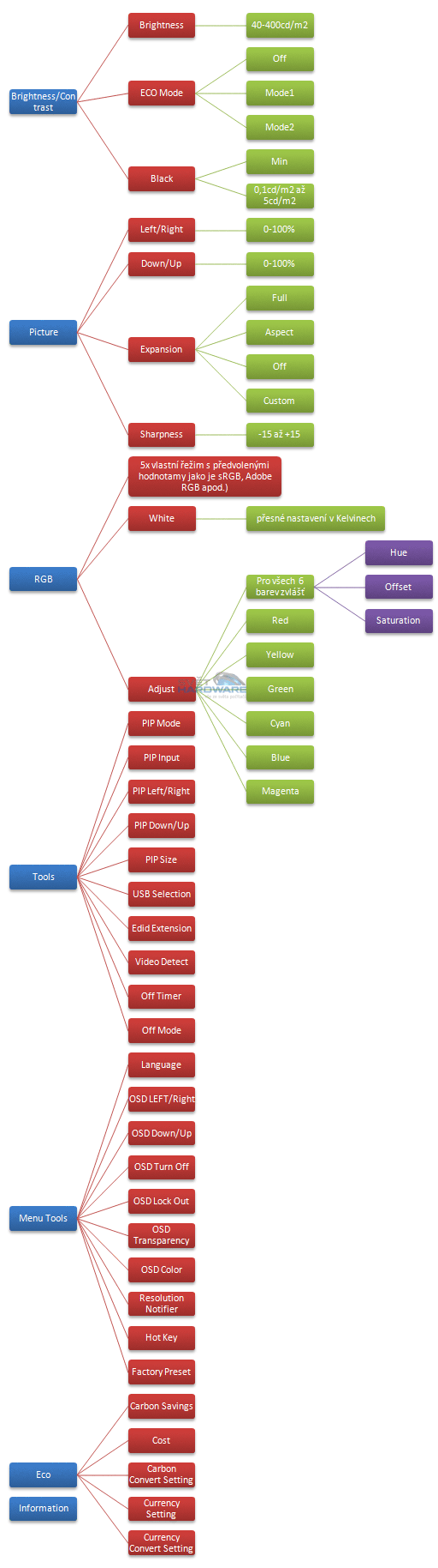
Menu je u NEC PA301W rozděleno do dvou oddílů, které se vzájemně trochu překrývají. Jsou zde totiž klasická grafická menu, kde lze ladit většinu věcí na monitoru, ale pokud chcete monitor nastavit opravdu dle svých potřeb, musíte do "Advanced Setting" v ikonce "RGB". Proto si menu rozdělíme na dvě části. První část je tradiční a nabízí následující možnosti.

NEC PA301W: ultimátní v každém ohledu


Druhá část už nabízí širší možnosti nastavení. Zde už neuvádím rozsahy hodnot, protože by menu narostlo do obřích rozměrů.

NEC PA301W: ultimátní v každém ohledu


Je tedy vidět, že NEC nenechal nic náhodě a můžete si změnit prakticky cokoli. No není to krása? Víc si asi ani nelze přát a monitor bude vyhovovat snad úplně všem. Skvělé! Jsou zde možnosti i takové, se kterými se jinde moc nesetkáte. Například zobrazení dvou profilů vedle sebe (každý obrazový vstup jiný, využití PIP a PBP). Také režim pro zobrazení rentgenů a obecně pro zdravotnictví, také kompenzace rámečku v multimonitorovém řešení. Nechybí samozřejmě automatická regulace jasu dle okolního osvětlení, ale to už je funkce, kterouo má dnes prakticky každý monitor.


Software pro ovládání pomocí PC


Pokud nainstalujete přiložený software, získáte prakticky plnou kontrolu nad nastavením celého monitoru. Nejlepší je si nainstalovat pouze MultiProfiler. Software NaviSet zde asi zůstává z nostalgie, resp. možná jsou na něj někteří grafici zvyklí. MultiProfiler však umí víc a je šikovnější.

Hned po instalaci si program načte nastavení monitoru (chviličku to trvá) a pak si už můžete měnit prakticky cokoli. Pro komunikaci slouží DVI, resp. DisplayPort kabel a není třeba připojovat USB.

NEC PA301W: ultimátní v každém ohledu



Základní menu programu MultiProfiler


NEC PA301W: ultimátní v každém ohledu



Vytváření vlastního profilu



Pro kompletnost je třeba poznamenat, že vlastně vše, co lze nastavit v OSD, lze nastavit i v MultiProfileru. Je jen na vás, zda chcete mačkat tlačítka na monitoru, nebo se proklikávat myší. Osobně volím první cestu, ale je to opravdu jen pro lepší pocit.


Předchozí
Další
Reklama
Reklama
Reklama
Reklama