Recenze Monitory Philips

Philips 237E4QHAD: novinka s IPS | Kapitola 2

Pavel_Kovac

Pavel_Kovac

2

Seznam kapitol

1. Philips 237E4QHAD: novinka s IPS 2. Identifikace panelu, OSD menu a ovládání 3. Odezva, inputlag, hry a video 4. Pozorovací úhly, jas, kontrast a podsvícení
5. Struktura displeje a testy barev 6. Interpolace, regulace podsvícení a spotřeba 7. Celkové hodnocení a závěr

I Philips se vrhnul na levné e-IPS monitory. Dokáže jeho novinka v podobě 23" s 7ms odezvou konkurovat LG či Dellu? Dle specifikací má našlápnuto rozhodně dobře, a tak uvidíme, co na to naše náročné testy.

Odměníme každého! Vyplňte komunitní průzkum a získejte luxusní ceny

Odměníme každého! Vyplňte komunitní průzkum a získejte luxusní ceny

Kdo jste, na čem a co hrajete, jaký obsah konzumujete a jaký vztah máte k AI? Věnujte nám pár minut a jako dárek za vyplnění získáte slevu na nákup a šanci získat také další luxusní ceny.

Reklama

Identifikace panelu

Bohužel identifikovat panel na 100% se nepodařilo.

Přikládám také report z EDID (Extended Display Information Data) pomocí programu EDID Viewer V4.0.0


Vendor/Product Identification:

Monitor Name : 237E4
Monitor Serial Number : UHB123805256
Manufacturer Name : Philips Consumer Electronics Co.
Product Id : 0:00:000A30
Serial Number : 52566
Week Of Manufacture : 38
Year Of Manufacture : 2012
EDIDVersion : V1.3
Number Of Extension Flag : 1

Display parameters:

Video Input Definition : Digital Signal
DFP1X Compatible Interface : False
Max Horizontal Image Size : 510 mm
Max Vertical Image Size : 290 mm
Max Display Size : 23,1 Inches

Power Management and Features:

Standby : Not Supported
Suspend : Not Supported
ActiveOff : Supported
Video Input : 1
sRGB Default ColorSpace : False
Default GTF : Not Supported
Prefered Timing Mode : True

Gamma/Color and Etablished Timings:

Display Gamma : 2,2
Red : x = 0,638 - y = 0,33
Green : x = 0,312 - y = 0,623
Blue : x = 0,15 - y = 0,067
White : x = 0,313 - y = 0,329

Etablished Timings :
800 x 600 @ 60Hz (VESA)
640 x 480 @ 75Hz (VESA)
640 x 480 @ 72Hz (VESA)
640 x 480 @ 67Hz (Apple, Mac II)
640 x 480 @ 60Hz (IBM, VGA)
720 x 400 @ 70Hz (IBM, VGA)
1280 x 1024 @ 75Hz (VESA)
1024 x 768 @ 75Hz (VESA)
1024 x 768 @ 60Hz (VESA)
800 x 600 @ 75Hz (VESA)

Display Type : RGB Color Display

Standard Timing:


Standard Timings n° 1
X Resolution : 1920
Y Resolution : 1080
Vertical Frequency : 60

Standard Timings n° 2
X Resolution : 1280
Y Resolution : 1024
Vertical Frequency : 60

Standard Timings n° 3
X Resolution : 1440
Y Resolution : 0
Vertical Frequency : 75

Standard Timings n° 6
X Resolution : 1280
Y Resolution : 720
Vertical Frequency : 60

Preferred Detailed Timing:

Pixel Clock : 148,5 Mhz

Horizontal Active : 1920 pixels
Horizontal Blanking : 280 pixels
Horizontal Sync Offset : 88 pixels
Horizontal Sync Pulse Width : 44 pixels
Horizontal Border : 0 pixels
Horizontal Size : 509 mm

Vertical Active : 1080 lines
Vertical Blanking : 45 lines
Vertical Sync Offset : 4 lines
Vertical Sync Pulse Width : 5 lines
Vertical Border : 0 lines
Vertical Size : 286 mm

Input Type : Digital Separate
Interlaced : False
VerticalPolarity : True
HorizontalPolarity : True

Monitor Range Limit:

Maximum Vertical Frequency : 76 Hz
Minimum Vertical Frequency : 56 Hz
Maximum Horizontal Frequency : 83 KHz
Minimum Horizontal Frequency : 30 KHz
Maximum Pixel Clock : 170 MHz

Stereo Display:

Stereo Display : Normal display (no stereo)

RAW Data:

0x00 00 FF FF FF FF FF FF 00 41 0C AD C0 56 CD 00 00
0x10 26 16 01 03 80 33 1D 78 2A 6E 95 A3 54 4F 9F 26
0x20 11 50 54 BD 4B 00 D1 C0 81 80 95 0F 95 00 B3 00
0x30 81 C0 01 01 01 01 02 3A 80 18 71 38 2D 40 58 2C
0x40 45 00 FD 1E 11 00 00 1E 00 00 00 FF 00 55 48 42
0x50 31 32 33 38 30 35 32 35 36 36 00 00 00 FC 00 32
0x60 33 37 45 34 0A 20 20 20 20 20 20 20 00 00 00 FD
0x70 00 38 4C 1E 53 11 00 0A 20 20 20 20 20 20 01 3F

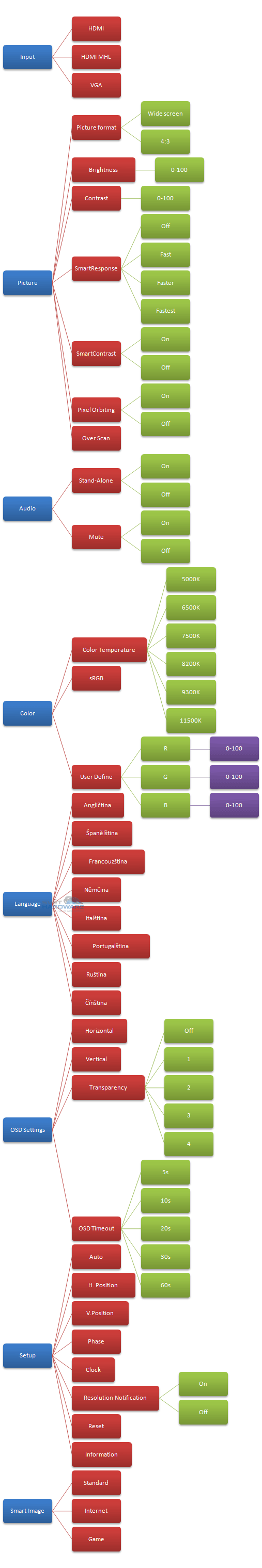
OSD menu

V poslední době si většina výrobců drží grafickou podobu OSD menu u všech monitorů stejnou. Rozlišují tak maximálně high-end a ostatní monitory. A protože jde o levnější monitor od Philipsu, tak můžete očekávat standardní Philips OSD menu. Černé, velké ikonky a docela rychlé reakce.

Philips 237E4QHAD: novinka s IPS



Fotografie OSD

Podívejme se také na kompletní výpis OSD menu. V něm si můžete všimnout jedné opravdu příjemné funkce, a to regulace technologie OverDrive. V podání Philipsu se jmenuje SmartResponse. Její hodnoty Off, Fast, Faster a Fastest jsou asi výmluvné dost. Uvidíme, co na to náš osciloskop a sonda.

Philips 237E4QHAD: novinka s IPS

Předchozí
Další
Reklama
Reklama
Reklama
Reklama